企業讓員工執行目標的方法和手段

2017-09-25 19:51:11 704

企業讓員工執行目標的方法和手段


 

如何協助下屬執行目標


 

在推行目標管理時,由于目標是預先設定,對各員工應該朝哪個方向及何時達到等已經有了明確的規定,此上級應賦予下屬充分的權利,結下充分的自主權,實施自我控制,切忌處處加以干涉或給予不必要的命令、指示等。

目標管理是—種自我管理術,目標執行主要由目標人自己來完成,但這并不是說上級在目標執行過程中完全處于旁觀的地位,而是應該給下屬執行目標提供協助。同時,企業還必須建立一定的制度,保證目標切實得到執行。例如,當目標執行正常時,主管就可以袖手旁觀”;一旦發生異常,且有可能對部門目標及總目標產生影響,或非下屬的能力及權限所能解決時,主管就應給予適當協助或指示以解決困難。

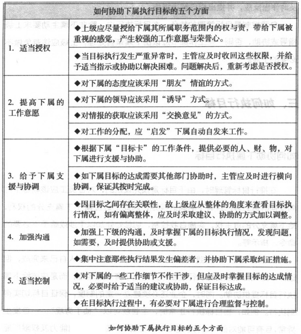
如何協助下屬執行目標,真正提高下屬執行目標的績效?一般而言,可以從適當授權、提高下工作意愿、提供下屬支援與協調、加強雙向溝通、適當控制五個方面協助其下屬執行目標:

 

如何協助下屬執行目標的五個方面

 

下屬自身應如何執行目標


 

目標的有效執行,一方面需要目標執行人的上級以授權、協助的心態加以支持,另一方面在于執行人自身要以積極、主動的態度,自我控制來落實執行目標,這也是目標管理的特色。簡單而言,要使目標有效執行,最根本就是解決兩個問題:—個是上級主管如何協助下屬執行目標,另一個是下屬自身應該如何執行目標。

下屬自身究竟該如何執行目標呢?執行目標,首要對公司總目標、部門目標及自身目標有清晰的了解,這樣視野就會更開闊,能把握住自己的行動方向。同時,下屬應該加強自我管理及自由裁量目標成果及其工作方式,合理利用下的權限來完成目標,并在執行目標榮過程中自我啟發、自我成長。

 

下屬如何執行目標

 

1兼顧橫方和縱向

員工在執行目標時,不應該僅僅局限于自己的目標。總體目標、部門目標和自己的目標,還有和同事的目標在縱向和橫向都是有很緊密的聯系的。比如公司決定今年在南力城市推出一種新型的功能飲,任務規定了每個員工在完成舊的產品銷售任務的同時,還對新產品銷售有任務要求。銷售人員在執行任務的同時應該對公司的總體目標和自己以及同事的目標都有比較清楚的了解,這樣才能明白自己在推廣這種產品時作用,有利于自我控制和達成目標。

2.定量的方式

確定總目標、部門目標及個人目標,并以具體、定量的方式表示目標要求。在不得已時,可用程目標替代,但前提是能測定目標達成度。比如一項道路工程,我們在開工前就已經對整個工程的進展有—個預,估計在什么時候能夠完成,然后按照這個進度來安排每天的工作量。

3.  自由裁量

下屬可自由裁量其目標應達成的成果,并有權自由決定其工作方式,上級主管對一些工作細節不必干涉。小差錯,由下屬自行發覺并改進;太差錯,上級才應予協助或支援。

4委讓準則

以下屬目標大小、能力高低及主管的判斷能力為權限委讓的準則。在實際工作中,上下級應事議妥委讓條件,再進行授權。

5意外情況的處理

在實施自我控制過程中,必定會遇到各種意外情況,必須由員工自己負責來克服、完成,通過執行結果來判斷自己的對,并借此培養判斷事物的能力及處理的決斷力,使下屬自我啟發、自我成長。


 

如何實行有效的授權


 

“工欲其事必先利其器”,任何—項工作都需要正確的思路和方法引導,授權也是如此。有效授權通常情況下有四個基本的步驟

 

上級給下級授權的步驟

 

1.了解授

認識授權的含義以及為什么要授權,并深入了解授權到底可以為執行目標帶來哪些好處,以及在授權過程中我們會遇到什么困難。

 

了解上級授權

 

2.有效的授權

成功的授權通常是學有專精且自律嚴謹的管理人,他們能夠有效地選出可交辦的工作項目,適當地監督被授權者,同時給予正面的回饋。

 

有效授權的重點

 

上圖中可以很清楚地看出,實行有效授權,應該注意以下幾點(1)不要把簡單事務列于較繁重工作之前;(2時時審慎注意那些絕不能交給部屬辦理的重要事務;(3)培養善于解決難題的人才以備緊急授權之需;(4)在計劃交辦的工作的就開始者慮可委派人選;(5確保你對受任部屬能力的評估是有根據;(6)以書面形式確認職責范圍;(7)確定書面資料能傳至所有相關成員面前。3效的監督管理人員在授權之后,是不是就該讓授權者隨意按照自己的想法干?答案當然是否定的。成功的授權必須具備有效且反應迅速的管控系統,以此系統監督受任部屬及任務進度。例如,銷經理在向業務人員授予一定的權限后,如果沒有反應迅速的理和控制系統,結果可能會很糟糕。業務人員可能會以低于底線價格銷售產品以增加自己的產量,結果銷售量上去了,但產品的價格在本地市場的不一致會造成市場混亂。所以,管理人員在授權后還要及的對執行人行為進行監督,防止出現違背授權初束的事情出現。

要做到有效的監督,管理人員應該做好以下工作

 

授權后管理人員應該做好的工作

 

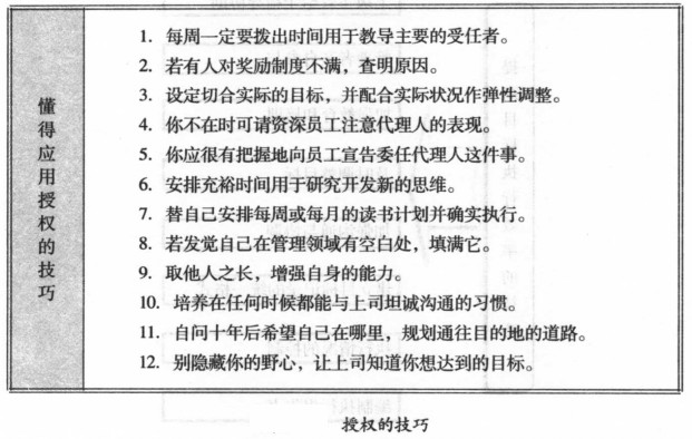
4.懂得應用授權的技巧

在執行目標的過程中,授權是必須的,但不是盲目的,是有技巧的。

所說的技巧就是我們要在平時注意觀察,工作中的一些經驗運用到授權

的過程中。授權的過程也是提升自己和下屬能力的最好機會。理人員可

以此來激勵、評估各個層次的員工的表現。

 

授權的技巧

 

提高目標執行的有效性


 

目標執行是把事先設定的目標變成現實的過程,是目標管理的主要環節,涉及面較廣,包括人、財、物的流動。因此在目標執行的實際工作中時不時會碰到一些問題。如果企業對這些問題沒有足夠的重視,采取有效措施避開它們,對目標管理的實施則會產生嚴重的負面影響,甚至導致目標管理制度的全面盤。因此,企業在目標執行過程中,必須使用各種技巧,改善目標執行中的種種不合理操作,提高目標理的有效性。

實踐工作中,用來提高目標執行的有效性的措施或技巧多種多樣,一般包括建立分層負責制度,逐級控制、逐級檢查、逐級考核;上級主給予支持與指導;高層管理親自參與;加強協調與溝通;加強教育和培訓及時調整目標;建立目標記錄的統一格式;執行情況的控制以及編制執行報告書等等。當然,我們不能只局限于這些技巧,需要根據現實的情況集思廣益,讓思路得以更大程度地拓展。

 

提高目標執行效率的技巧

 

1.建立分層負制度,逐級控制、逐級檢查、量級考核

以部門為例,其目標是由各處處長執行,由總經理檢查;經理目標由處長檢查;經理以下單位目標和個人目標由經理檢查。這樣就建立了健全的目標執行和檢查體系。下圖是—份目標執行和檢查網絡表,很明確地表現出分層負責的制度。

 

精益生產管理咨詢

 

2.上級主給予指導與協助

實施“自我控制’是目標執行過程中所提倡的,但這并不等于主管可以不聞不問,任由下屬為所欲為。在實際工作中,主管應采取書面報告或會談等方式,定期或不定期地審查目標執行情況,并加以掌握,如目標執行的進度如何、是否有困難、是否需要指導或協助等,必要時給予指導和協助.以幫助下達成目標。

3層管理者親自參與

企業高層管理者必須親自參與,并對目標理給予承諾,同時將其本人對目標管理的興及承諾告知全體員工。

4.加強教育和培訓

加強目標管理的教研培訓,并使全體員工了解目標管理的精髓,是推行目標管理所必需的。為使員工能與這種先進管理方式完全融合,對目標管理的培訓還應經?;?/span>。

5.及時調目標

企業的內外部環境在目標執行過程中隨時都可能發生變化,因此及時對目標作相應調整非常必要。同時,在設定和執行目標時應考慮未來環境的變化,使目標具有彈性,在變更目標時則考慮到這種變更對整個目標體系的影響。

6.加強協調與溝通

協調與溝通是改善人際關系的潤滑劑,是有效推行目標管理極其要的手段。讓下屬發表意見,承認下屬工作成果,增強參與感,并進一步討論其所希望取得的成果,最終使上下級雙方對如何達成目標獲得一致的意見,是上下級就目標執行情況進行協調與溝通時應遵循的原則。

7.建立目標記錄的統—格式

雖然登記目標的記錄并不需要另定特殊納格式,但若各個部門經理都能采用統一的表格,將會使追查與控制均感便利。為輕行政工作負擔,目標記錄應該用公司統—設計的目標卡填寫,而每個月(每周期)的執行記錄,也使用標準文書表格。

 

精益生產管理咨詢

 

8.行情況的控制

對目標執行狀況加以控制,是保證工作進度以及達成效果的利器。例如可制定一種目標控制圖,以便連續記錄執行的狀況,并能非常方便地看出該目標的執行情況,以便進行有效控制。同時,也可設置載明一定時間的備查卷宗,該目標記錄放置其內。當該時期快結束時,對該項目的進行情況可自動進行查核并記錄,其重要的作用是提供給管理者作為決策及采取改進行動所需的資料。

9.編制執行報告書

最高管理層控制目標的執行主要依賴各級上報執行報告。執行報告書是目標執行檢查的主要工具,一般包括四個方面的內容

 

精益生產管理咨詢


明睿簡介

明睿企業管理咨詢有限公司成立于2002年,是一間立足制造業、致力于企業內部管理提升、打造企業管理系統化、流程化、精細化、標準化,立志成為中國企業首選的可信賴的管理咨詢公司。

聯系我們

  • 廣州市番禺大石御峰國際三棟四樓
  • 13711403995
  • minra.hr01@minra.com
  • m.txrubber.com

廣州管理顧問公司|Copyright ? 明睿企業管理咨詢有限公司 版權所有 |廣州管理咨詢公司

地址:廣州市番禺大石御峰國際三棟四樓

聯系方式:13711403995

粵ICP備12083731號

精益生產管理,企業培訓公司,企業管理公司,管理咨詢公司,生產管理公司,品質管理公司,廣州明睿顧問公司

Powered by MetInfo 5.3.18